Glossar: Überblick & Strukturen

zurück zum Glossar

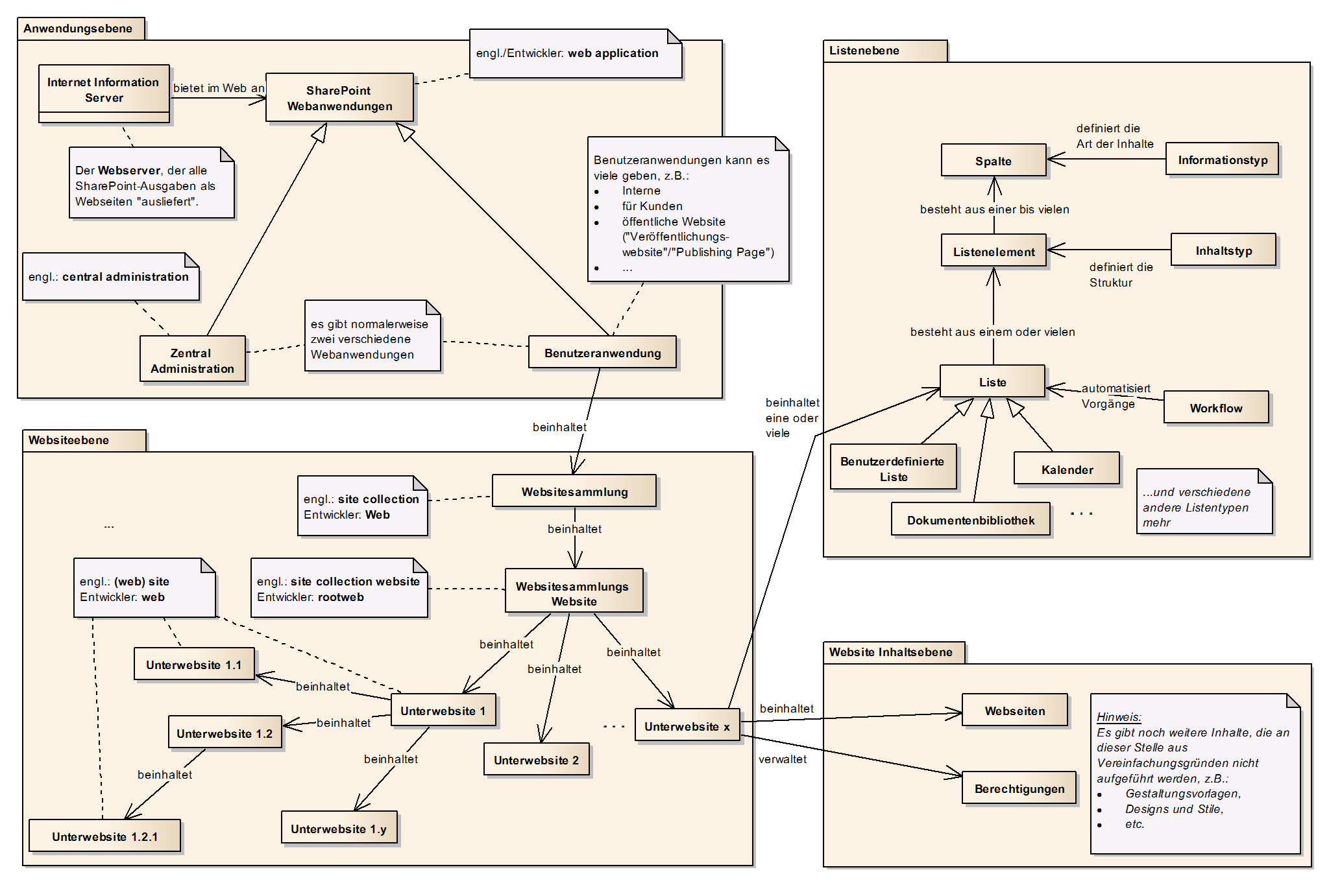
Begriffe & Aufbau der Inhaltsstrukturen

Grundbegriffe im strukturellen Zusammenhang.
Grundbegriffe im strukturellen Zusammenhang.

Begriffe & SSOM-Klassen

Grundbegriffe und serverseitige Klassen.
Grundbegriffe und serverseitige Klassen.